目录
中国混动技术路线
| 电机数量 | 车企 | 混动系统 | 混动架构 | 代表车型 |
|---|---|---|---|---|
| 双电机 | 比亚迪 | DMi | 双电机 DHT(P1+P3) | 秦 Plus DMi 宋 Plus Dmi |
| 长城 | 柠檬混动 DHT | 双电机 DHT(P1+P3) | 摩卡 DHT PHEV | |
| 吉利 | 雷神混动 Hi·X | 双电机 DHT(P1+P2) | 帝豪 L PHEV | |
| 广汽 | 丰田 THS/GMC 2.0 | 双电机 DHT(P1+P3) | GS8 HEV(丰田 THS) 影酷混动版(GMC 2.0) |
|
| 奇瑞 | 鲲鹏 DHT | 双电机 DHT(P2+P2.5) | 瑞虎 8 Plus 鲲鹏 e+ |
|
| 理想 | 增程式 | 增程式混动 | 理想 ONE | |
| 单电机 | 长安 | iDD | P2 | UNI-K iDD |
| 上汽 | EDU G2/EDU | G2+ P2.5 | 荣威 eRX5 |
| 摩卡 DHT PHEV(两驱版) | 比亚迪唐 DMi (两驱版) | 玛奇朵 DHT PHEV | 比亚迪宋 Plus DMi(两驱版) | |
|---|---|---|---|---|
| 售价/万元 | 29.5 | 20.58~22.28 | 17.88~18.98 | 15.28~18.58 |
| 变速箱 | 2挡DHT | E-CVT | 2挡DHT | E-CVT |
| 整备质量/kg | 2130 | 2130 | 未公布 | 2075/2165 |
| 车身尺寸/mm | 4875×1960×1690 | 4870×1950×1725 | 4520×1855×1665 | 4705×1890×1680 |
| 轴距/mm | 2915 | 2820 | 2710 | 2765 |
| 发动机排量 | 1.5T | 1.5T | 1.5L | 1.5L |
| 发动机最大扭矩(Nm) | 235 | 231 | 125 | 135 |
| 发动机最大功率(kW) | 115 | 102 | 71 | 81 |
| 电机总功率(kW) | 130 | 160 | 115 | 132/145 |
| 电机总扭矩(Nm) | 300 | 325 | 250 | 316/325 |
| 馈电油耗(L/100km) | 5.55 | 5.5 | 4.4 | 4.4/4.5 |
| 搭载电池(kWh) | 39.67(三元锂) | 21.5(刀片电池) | 19.94(三元锂) | 8.3/18.3(刀片电池) |
| 纯电续航里程(km) | 204(WLTP) | 112(NEDC) | 110(NEDC) | 51/110(NEDC) |
| 百公里加速时间(s) | 7.4 | 8.1 | 7.2 | 8.5/7.9 |
| 市场主要增程式混动车型对比 | ||||
|---|---|---|---|---|
| 理想 ONE | AITO 问界 M5 | 岚图 Free | 理想 L9 | |
| 售价(万元) | 34.98 | 25.98~33.18 | 31.36~33.36 | 45-50 |
| 车身尺寸(mm) | 5030×1960×1760 | 4770×1930×1625 | 4905×1950×1660 | 5218×1998×1800 |
| 轴距(mm) | 2935 | 2880 | 2960 | 3105 |
| 增程发动机 | 三缸 1.2T | 四缸 1.5T | 四缸 1.5T | 四缸 1.5T |
| 驱动形式 | 双电机四驱 | 单电机前驱/双电机四驱 | 双电机四驱 | 双电机四驱 |
| 系统综合功率(kW) | 245 | 200/315/365 | 510 | 330 |
| 系统综合扭矩(Nm) | 455 | 360/720/675 | 1040 | 620 |
| 动力电池(kWh) | 40.5(三元锂) | 40(三元锂) | 33(三元锂) | 44.5(三元锂) |
| 纯电续航里程(km) | 188 | 200/180(WLTP) | 140(NEDC) | 215(CLTC) |
| 百公里加速时间(s) | 6.5 | 7.1/4.8/4.6/4.4 | 4.5 | 5.3 |
比亚迪
2008年,比亚迪推出第一代混动变速器,采用双电机串并联方案;2013年和2018年比亚迪推出第二代和第三代P3-6DCT并联混动变速器;比亚迪最新一代混动变速器DM-i则是单挡串并联混动变速器。
DM-i(Dual Mode Intelligent)
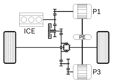
1x P1+P3
研发核心是以电为主的混动技术,通过增 加大功率电机和大容量电池,使得发动机成为动力的辅助部件,最终达到多用电少用油的效果。 比亚迪DM-i是国内最早大批量产业化应用的新一代插电混动系统,也是目前市场上占有率最高、知名度最高的插电混动系统,因此,其产品和技术的成熟度在国内混动系统中是最成熟的。大容量电池插电混动技术在中国市场异军突起,比亚迪DM-i是开拓者,比亚迪DM-i为插电混动技术市场化和串并联混动技术路线被市场认可做出了重大贡献。另外,比亚迪DM-i发动机和电机都是单挡驱动,因此,其结构最简单,工作时没有挡位切换,只有工作模式切换,换模换挡控制简单、换模换挡平顺性优秀。尽管如此,由于DM-i发动机和电机仅1个挡位,纯电驱动不能改变传动比,增加电驱动能力,这影响了其动力性和纯电驱动性能,尤其在低速爬坡和高速超车的场景的影响更明显。另外,在轻量化设计方面,尽管DM-i结构简单,但系统重量并没有明显优势。
DM-i 技术路线继承自第一代 DM 技术,侧重经济性能,且不再依赖于电池电量,其可以很好地调节发动机与电动机的工况,做到发动机全程节油,燃油经济性较第三代 DM 技术显著提高;同时由于 DM-i 技术下电机的能量流变得可控,NVH 得到优化;原有第二与第三代 DM技术的驾驶顿挫感问题被解决。
DM-p (Dual Mode Powerful)
6x P0+P4/ P0+P3+P4四驱架构
DM-p 版技术路线继承自 DM3.0,但对 DM3.0 进行了整体优化升级。DM-p 更偏向动力性能,电机与发动机较大,使用 2.0T 发动机与 DCT 双离合变速器,发动机与电机共同工作,纯电模式下续航里程可以达到 80-100 公里,因此整套系统的成本相对较高,预计主要搭载在部分高端车型上,如汉 DM、唐 DM 等。
比亚迪汉 DMi 和汉 DMp性能参数对比
| 汉 DMi | 汉 DMp | |
|---|---|---|
| 售价(万元) | 21.58~28.98 | 31.98 |
| 发动机 | 1.5T | 1.5T |
| 发动机功率(kW) | 102 | 102 |
| 发动机扭矩(Nm) | 231 | 231 |
| 电机 | 单电机前驱 | 双电机四驱 |
| 电机功率(kW) | 145/160 | 360 |
| 电机扭矩(Nm) | 316/325 | 675 |
| 动力电池(kWh) | 18.3/37.5 | 37.5 |
| NEDC 纯电续航里程(km) | 121/242 | 202 |
| 馈电油耗(L/100km) | 4.2/4.5 | 5.2 |
| 百公里加速时间(s) | 7.9 | 3.7 |
DM5.0
第五代DM技术首搭车型秦L DM-i和海豹06 DM-i,开启上市和交付。秦L DM-i和海豹06 DM-i共推出5版本,售价9.98-13.98万元.
插混专用高效发动机 46.06%的热效率 EHS电混系统功率密度提升70.28%,并大幅减少能量流动路径的损耗,综合工况效率达92%。 插混专用刀片电池,能量密度提升15.9%
长城
长城首先在7DCT和9DCT、9AT的基础上,推出了P2-7DCT和P2-9DCT、P2-9AT并联混动变速器,2021年又推出了发动机2挡驱动的串并联混动变速器2DHT–柠檬混动变速器。
长城柠檬混动系统也属于串并联混动系统,发动机有2个挡位,电机1个挡位,与比亚迪DM-i相比,发动机有更多的高效直驱工作时间,燃油经济性也表现更好。与其他三款混动系统相比,长城柠檬混动系统的各个性能没有最好的,但也没有最差的,各项指标都是处于较好的水平,非常的均衡,这种均衡性的设计本身就是很大的挑战。与比亚迪单挡串并联和吉利3档串并联混动系统相比,长城柠檬混动系统应该是性价比最高的串并联混动系统。
柠檬DHT 2020
9HAT 2021
P2混动纵置9速液力自动变速器, 9AT总共有3个离合器+2个刹车,9HAT则搭载6个离合器+2个刹车,在长城汽车9AT变速器的基础上增加了150kW大功率P2混动电机,和用于变速器与发动机动力断开或结合的C0离合器结构,长度达到了720.8mm,具备了高达750N·m的扭矩承载能力,能够实现全工况载荷谱覆盖。
9HAT在9AT基础上增加了P2电机,同时保留了液力变矩器,对越野工况有着特殊关照,攀爬能力都更出色。
Hi4 2023
Hi4 架构 P2.5+P4 构型, 由混动专用发动机、两挡 DHT 变速箱、大功率高效电后桥及低内阻动力电池组成。1.5L+70kW DHT变速器+150kW后桥电机、1.5T+80kW DHT变速箱+150kW后桥电机两套动力组合的系统功率区间范围为220-340kW,能够覆盖紧凑型、中型以及中大型三种车型级别,以满足不同的定位需求。
Hi4 混动和柠檬混动 DHT 在构型上主要分为两大大变化:
- 将原本 P1+P3 的电机组合变为了一个 P2.5 电机,并整合进变速箱内。从功能上来说,前桥的这枚电机确实具备能够替代 P1+P3 电机的作用,即能够驱动,也可以发电,但无法同时进行驱动以及发电;
- 由于前桥已经有一枚可单独驱动的电机,所以将原本位于 P3 位置的电机后移至后桥,使得整个架构变成了 P2.5+P4。相比柠檬混动 DHT 的四驱构型 P1+P2+P4 就能减少一个电机。
吉利
中国自主混动技术的研究起步于吉利的双模功率分流混动系统,但产业化很不顺利,后来吉利在其7DCT的基础上,集成P2.5电机,推出了P2.5-7DCT并联混动变速器,2021年吉利推出了雷神混动系统,发布了国际上首个发动机3挡驱动的串并联混动变速器3DHT。
雷神混动
雷神混动系统是世界上第一套发动机3挡电机2挡的串并联混动系统,巧妙地利用了行星变速机构功率密度高、传动路线多、离合器和制动器与电机嵌套设计等集成化设计手段,实现了轴向尺寸仅有354mm、重量仅120kg的高紧凑性、高集成化和高水平轻量化设计。由于发动机有3个直驱挡位、电机有2个挡位,使雷神混动系统的燃油经济性和纯电驱动性能都很优秀。但两个行星排、两个离合器和两个制动器的传动方案,增加了系统的复杂度和控制的难度,也增加了系统的制造成本。另外,吉利雷神混动系统是这四款插电混动系统推向市场最晚的,其产品还需要更多的市场考验。作为国际上目前技术上最先进的串并联混动系统,相信吉利雷神混动系统在未来会有很好的市场表现。
长安
2008年北京奥运,长安汽车投入混动车型开展示范化运营,2017年和2018年分别推出了搭载P2-7DCT的逸动PHEV和搭载P134串并联电四驱的CS75PHEV量产车型,2021年最新推出的蓝鲸iDD混动系统,采用P2-6DCT并联混动变速器。
长安蓝鲸iDD
奇瑞
奇瑞2021年发布了3挡串并联混动变速器鲲鹏混动系统。
鲲鹏DHT
P2+P2.5
三挡P2.5混动变速箱加P2电机的混联式架构,也可视为将i-MMD系统第二个电机替换为P2.5的构架,由发动机、P2电机、P2.5电机、3个离合器和三组挡位齿轮组成,各部件相互配合能够实现“3挡9模11速”
广汽
广汽采取自研GMC2.0与THS双路线,车型以油电混动为主。 在GMC一代单挡串并联混动变速器的基础上,2022年推出了GMC二代2挡串并联混动变速器。
钜浪混动GMC2.0
P1+P3+2AT, 双电机串并联混动系统,行星齿轮+离合器。
上汽
2008/2009 年上汽便已开始立项混动技术,在 2013年上汽集团便发布了第一代混动系统“上汽 EDU混动系统”。目前上汽在售的 PHEV 车型搭载的是第二代 EDU混动系统 EDU G2。上汽的两代混动系统是不同的混动解决方案,第一代混动架构包括发动机和两台电机组成,属于 P1+P2 的混动架构,P1 电机用于发电和调整发动机转速,P2 电机用于驱动车轮。但在第二代混动系统中采用了单电机方案,取消了 P1 电机,主要技术核心由第一代混动的两档 EDU 扩展至 6 个发动机前进档+4个电机前进档,理论上可以组合成 24挡变速箱,上汽选择了效率最高的十挡。
EDU混动系统1.0
上汽集团为提高新能源研发能力于 2009年成立上海捷能汽车技术有限公司。在捷能公司下,上汽研发出拥有完全自主知识产权的电驱变速器,其名称为 EDU(Electric Drive Unit)智能电驱动单元。
EDU 的结构可以大致分为三个部分,每个部分之间由一个离合器(C1 和 C2)连接:
- 第一部分(图中左)为一台14千瓦的 ISG 电机(Integrated Starter Generator,即启动电机)。该电机直接与发动机的曲轴相连。其主要功能为为电池充电。当发动机需要启动时,ISG电机可迅速输出扭矩,带动发动机至目标转速。
- 第二部分(图中右)为一台26千瓦的 TM 电机(Traction Motor,即驱动电机)。该电机主要负责汽车的电驱动以及刹车时的能量回收。
- 第三部分为一个传统的两速的变速器。发动机及两个电机的扭矩在这里汇合,并传递至差速器。 EDU 变速器采用一个同步器选择第一或第二档,其传动比分别为1.912和1.021 (主减速比为 3.033),可以说是一般汽车内的第三和第五档。这意味着(由于发动机转速的限制)汽车在起步及慢速行驶时,发动机不能直接驱动汽车。此时,C1 离合器必须保持打开状态,C2 离合器关闭,汽车的驱动完全由 TM 电机负责,即电动行驶。
EDU混动系统2.0
五菱
东风
马赫电混 DH-i
4DHT, P1 P3
DHT 变速箱方面, 虽然官方宣创的是 4 档 DHT 变速箱,但实际只有发动机为 4 档,电机采用的是单档 E-CVT 结构。
在纯电或串联驱模式,动力由 P1+P3 电机串联驱动,或由电池直接供给 P3 电机驱动,不经过混动变速器。
实现纯电驱动、能量回收、串联驱动、4 挡直驱、4 挡并联、驻车发电以及双模功率分流共计 7 种主要混动能量管理模式。
马赫PHREV
1 个行星排,2对定轴齿轮,2套同步器。多档串并联+功率分流。
功率分流可用于换挡
发动机热效率45.18%,最高热效率。


























